○湖南市個人情報の保護に関する法律施行細則
令和5年3月8日
規則第5号
(趣旨)
第1条 この規則は、個人情報の保護に関する法律(平成15年法律第57号。以下「法」という。)及び個人情報の保護に関する法律施行令(平成15年政令第507号。以下「令」という。)を施行するために必要な事項を定めるものとする。
(写しの送付に要する費用の納付の方法)
第2条 令第28条第4項の規則で定める方法は、次に掲げる方法とする。
(1) 郵便切手又は市長が定めるこれに類する証票で納付する方法
(2) 情報通信技術を活用した行政の推進等に関する法律(平成14年法律第151号)第6条第1項の規定により同項に規定する電子情報処理組織を使用する方法により法第87条第3項の規定による申出をした場合において、当該申出により得られた納付情報により納付する方法
(3) 現金により納付する方法
(個人情報の保護に関する文書の様式)
第3条 法、令及び個人情報の保護に関する法律施行規則(平成28年個人情報保護委員会規則第3号)の施行のために必要な文書の様式は、別に定めるもののほか、次の表に掲げるところによるものとする。
様式番号 | 様式名 | 根拠規定 |
1 | 個人情報ファイル簿 | 法第75条 |
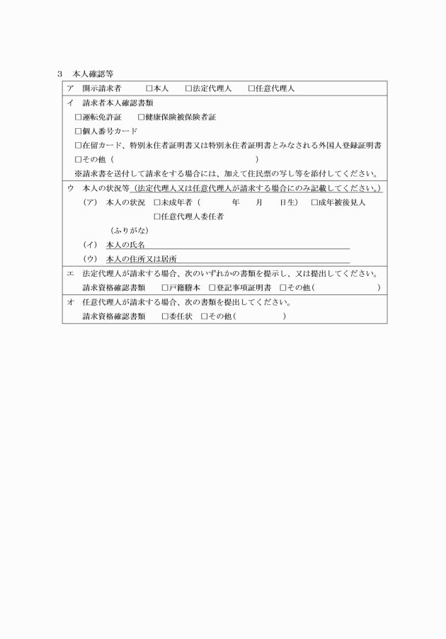
2 | 保有個人情報開示請求書 | 法第77条第1項 |
3 | 保有個人情報開示決定通知書 | 法第82条第1項 |
4 | 保有個人情報の開示をしない旨の決定通知書 | 法第82条第2項 |
5 | 保有個人情報開示決定等期限延長通知書 | 法第83条第2項 |
6 | 保有個人情報開示決定等期限特例延長通知書 | 法第84条 |
7 | 他の実施機関への開示請求事案移送書 | 法第85条第1項 |
8 | 開示請求者への開示請求事案移送通知書 | 法第85条第1項 |
9 | 第三者意見照会書(法第86条第1項適用) | 法第86条第1項 |
10 | 第三者意見照会書(法第86条第2項適用) | 法第86条第2項 |
11 | 保有個人情報の開示決定等に関する意見書 | 法第86条 |
12 | 開示決定通知を行った旨の反対意見書提出者への通知書 | 法第86条第3項 |
13 | 保有個人情報の開示の実施方法等申出書 | 法第87条第3項 |
14 | 保有個人情報訂正請求書 | 法第91条第1項 |
15 | 保有個人情報訂正決定通知書 | 法第93条第1項 |
16 | 保有個人情報の訂正をしない旨の決定通知書 | 法第93条第2項 |
17 | 保有個人情報訂正決定等期限延長通知書 | 法第94条第2項 |
18 | 保有個人情報訂正決定等期限特例延長通知書 | 法第95条 |
19 | 他の実施機関への訂正請求事案移送書 | 法第96条第1項 |
20 | 訂正請求者への訂正請求事案移送通知書 | 法第96条第1項 |
21 | 保有個人情報提供先への訂正決定通知書 | 法第97条 |
22 | 保有個人情報利用停止請求書 | 法第99条第1項 |
23 | 保有個人情報利用停止決定通知書 | 法第101条第1項 |
24 | 保有個人情報の利用停止をしない旨の決定通知書 | 法第101条第2項 |
25 | 保有個人情報利用停止決定等期限延長通知書 | 法第102条第2項 |
26 | 保有個人情報利用停止決定等期限特例延長通知書 | 法第103条 |
27 | 委任状(個人情報に係る開示請求用) | 令第22条第3項 |
28 | 委任状(特定個人情報に係る開示請求用) | 令第22条第3項 |
29 | 委任状(訂正請求用) | 令第29条において準用する令第22条第3項 |
30 | 委任状(特定個人情報に係る訂正請求用) | 令第29条において準用する令第22条第3項 |
31 | 委任状(利用停止請求用) | 令第29条において準用する令第22条第3項 |
32 | 委任状(特定個人情報に係る利用停止請求用) | 令第29条において準用する令第22条第3項 |
33 | 諮問書(開示決定等) | 法第105条第3項の規定により読み替えて準用する同条第1項 |
34 | 諮問書(訂正決定等) | 法第105条第3項の規定により読み替えて準用する同条第1項 |
35 | 諮問書(利用停止決定等) | 法第105条第3項の規定により読み替えて準用する同条第1項 |
36 | 諮問書(開示請求・訂正請求・利用停止請求に係る不作為) | 法第105条第3項の規定により読み替えて準用する同条第1項 |
37 | 諮問をした旨の通知書(審査請求人等) | 法第105条第3項の規定により読み替えて準用する同条第2項 |
(保有個人情報の開示)
第4条 法78条第1項に規定する保有個人情報の開示は、第4条の規定に準じ請求者であることを確認するとともに法82条第1項に規定する通知の提示を求め、関係職員の立会いのもとに行うものとする。
(その他)
第5条 この規則に定めるもののほか、必要な事項は、その都度市長が定める。
附則
(施行期日)
第1条 この規則は、令和5年4月1日から施行する。
(湖南市個人情報保護条例施行規則の廃止)
第2条 湖南市個人情報保護条例施行規則(平成16年湖南市規則第12号)は廃止する。
附則(令和7年規則第15号)
この規則は、令和7年4月1日から施行する。
附則(令和7年規則第54号)
(施行期日)
1 この規則は、令和8年1月1日から施行する。
(湖南市個人情報保護に関する法律施行細則の一部改正に伴う経過措置)
2 この規則の施行の際、この規則による改正前の湖南市個人情報の保護に関する法律施行細則に定める様式による用紙で、現に残存するものは、所要の修正を加え、なお使用することができる。
















































