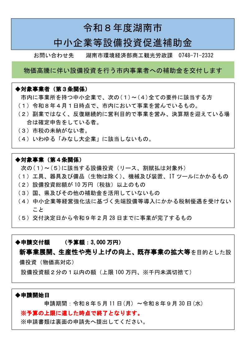
令和8年度湖南市中小企業等設備投資促進補助金
物価高騰に伴い設備投資を行う市内事業者への補助金を交付します
趣旨
事業者が新たな事業を展開し、生産性を向上しまたは、既存事業を拡大する取り組みに対して、物価高騰の影響を受ける市内事業者を支援するため、設備投資する際に、その費用の一部を市が補助します。


令和8年度 湖南市中小企業等設備投資促進補助金チラシ (PDFファイル: 175.8KB)
中小企業等設備投資促進補助金の手引き
令和8年度湖南市中小企業等設備投資促進補助金の手引き (PDFファイル: 434.8KB)
中小企業等設備投資促進補助金に関する質疑応答
令和8年度湖南市中小企業等設備投資促進補助金 質疑応答 (PDFファイル: 214.2KB)
交付申請に必要な書類(第6条関係)※手引き参照のこと
補助金を受けようとする方は、次に掲げる書類を添えて提出してください。
1.様式第1号交付申請書
→湖南市中小企業等設備投資促進補助金交付申請書(様式第1号)(Wordファイル:23.5KB)
→湖南市中小企業等設備投資促進補助金交付申請書(様式第1号)(PDFファイル:121.4KB)
2.様式第2号経費内訳書
→経費内訳書(様式第2号)(Wordファイル:20.9KB)
3.市税の未納がないことを証明する書類
4.設備の仕様等及び見積を示す書類
5.直近の決算書(個人事業主の場合は確定申告書及び決算書)
6.誓約書(様式第3号)
7.履歴事項全部証明書(法人の場合)
8.個人事業主の場合は、本人確認の写し(運転免許所、マイナンバーカード等)
変更交付申請に必要な書類
申請者は、次の各号のいずれかに該当するときは、湖南市中小企業等設備投資促進補助金変更交付申請(様式第5号)に交付申請時の書類のうち変更内容に係るものを添えて、再度申請いただく必要があります。
(1)補助金の交付申請額を変更しようとするとき
(2)補助事業の内容又はこれに係る経費の配分を変更(当該変更に係る割合が事業費 の20%以内である軽微な変更を除く。)しようとするとき
(3)補助事業を中止し、又は廃止しようとするとき
1.湖南市中小企業等設備投資促進補助金変更交付申請書
→湖南市中小企業等設備投資促進補助金変更交付申請書(様式第5号)(Wordファイル:21.2KB)
→湖南市中小企業等設備投資促進補助金変更交付申請書(様式第5号)(PDFファイル:97.4KB)
2.交付申請必要書類(第6条)の変更のある部分の必要書類
3.その他市長が認めるもの
実績報告に必要な書類
申請者は、補助事業が完了した日(補助事業の廃止の承認を受けたときを含む。)から起算して15日後までに、補助事業の成果を記載した湖南市中小企業等設備投資促進補助金実績報告書(様式第7号)に次に掲げる書類を添えて提出してください。
1.湖南市中小企業等設備投資促進補助金実績報告書(様式第7号)
→湖南市中小企業等設備投資促進補助金実績報告書(様式第7号)(Wordファイル:21.5KB)
→湖南市中小企業等設備投資促進補助金実績報告書(様式第7号)(PDFファイル:108.8KB)
2.事業経費完了内訳書(様式第8号)
→事業経費完了内訳書(様式第8号)(Wordファイル:20.8KB)
→事業経費完了内訳書(様式第8号)(PDFファイル:77.1KB)
3.注文したことが分かる書類の写し
4.納品書
5.費用の請求及び支払を証する書類の写し
6.設置した設備投資の写真
7.その他市長が必要と認める書類
補助金の交付に必要な書類
申請者は、市から確定通知を受けた後、速やかに、次に掲げる書類を添えて提出してください。
1.湖南市中小企業等設備投資促進補助金交付請求書(様式第10号)












更新日:2026年04月20日